打开无障碍阅读
您的位置: 首页 > 政务公开

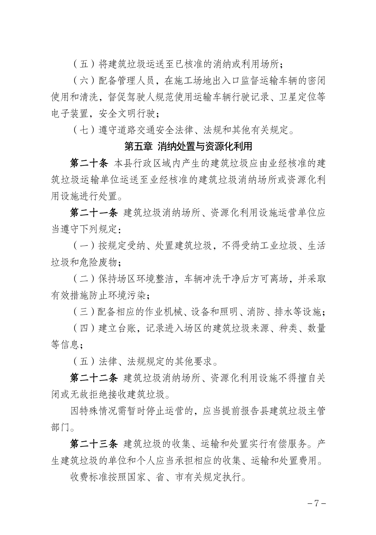
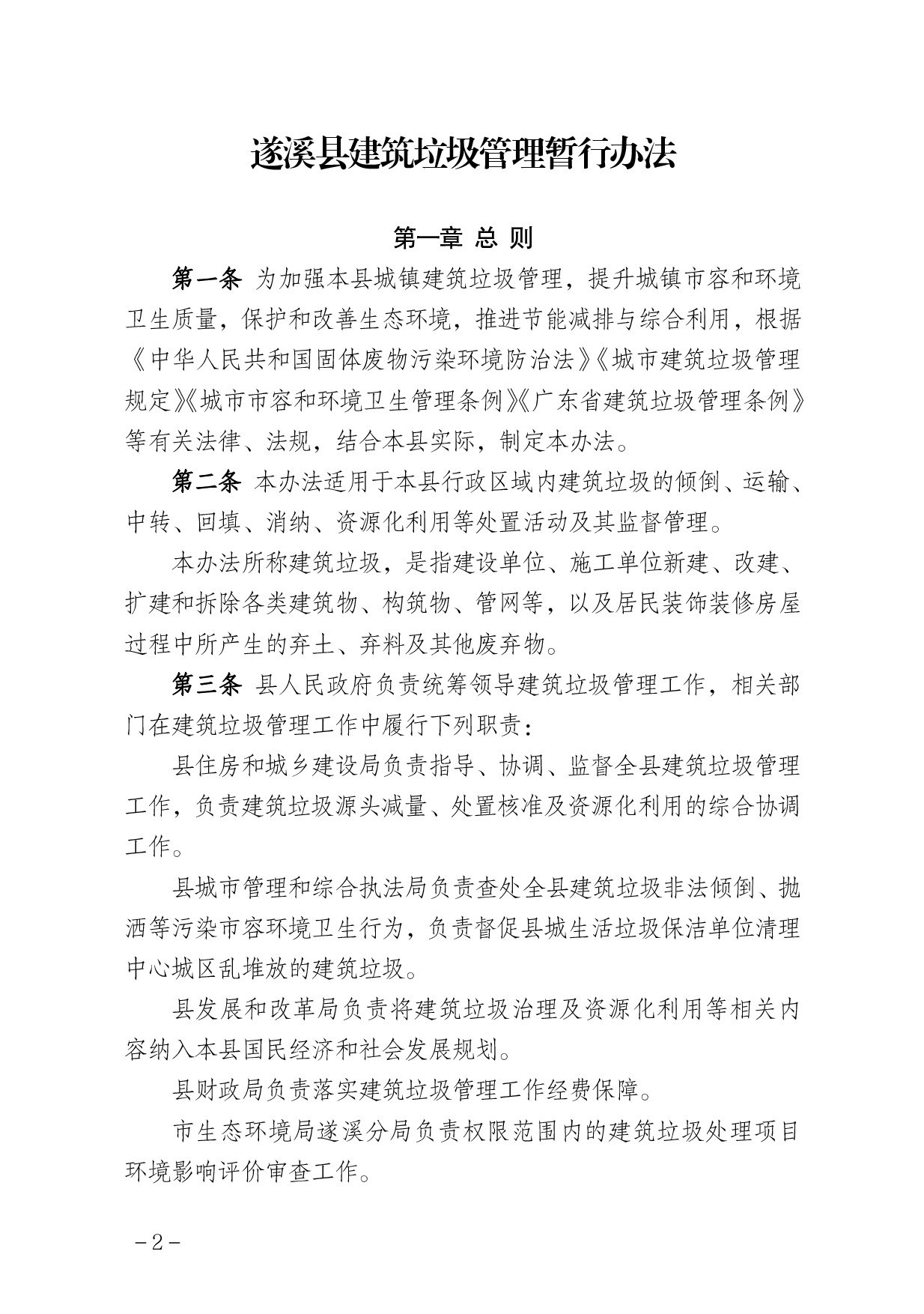
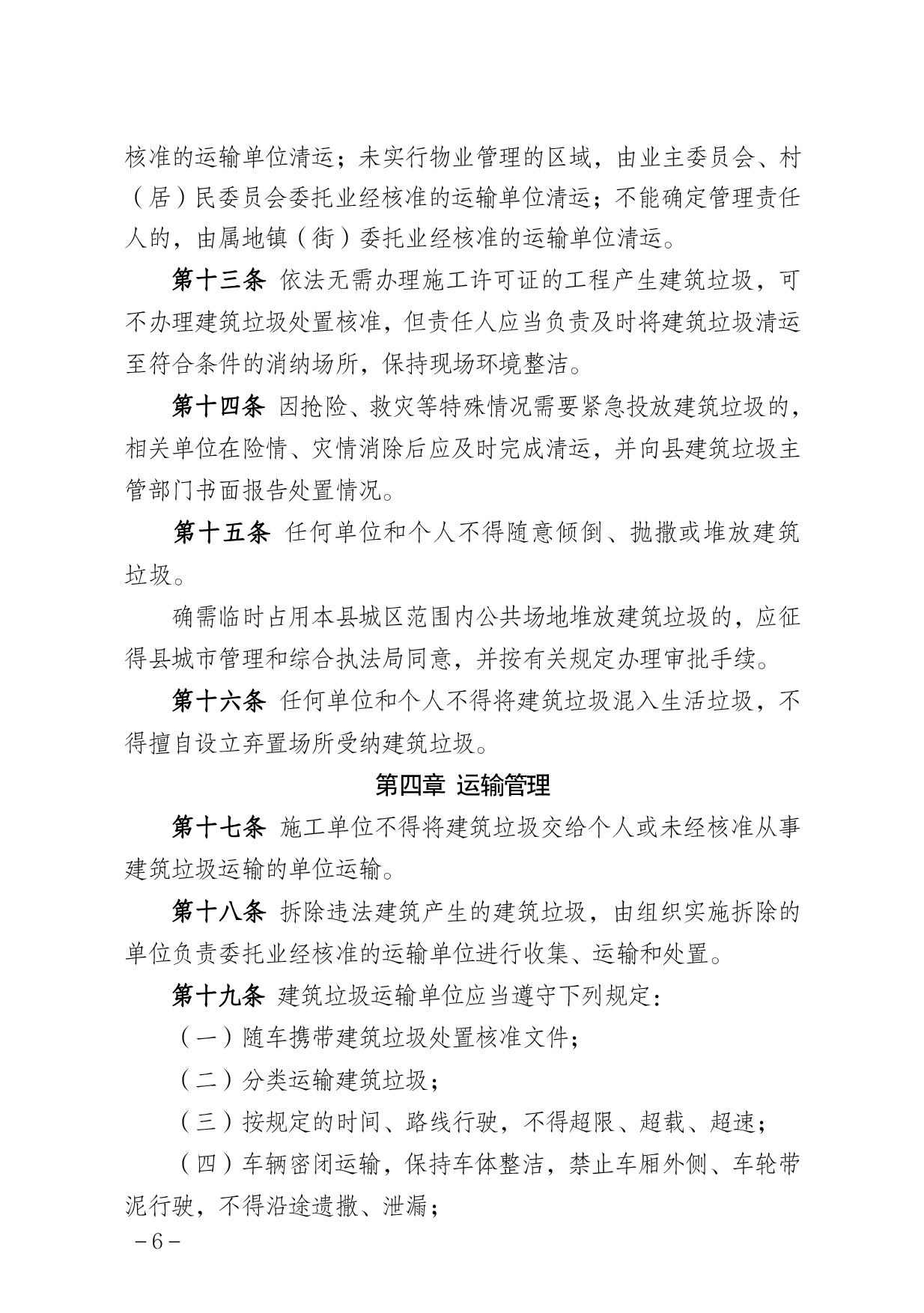
遂溪县人民政府关于印发遂溪县建筑垃圾管理暂行办法的通知

  • |
  • |
作者: | 来源:县府办 | 时间:2026-02-02 09:57:03 点击数:-
【打印正文】