湛江市遂溪县自然资源局
我的收藏
收藏
政府信息公开
搜索位置
标题
全文
排序方式
按时间
按相关度
规章
下载文字版
下载图片版
索引号:
11440823007111758D/2021-00013
分类:
发布机构:
湛江市遂溪县自然资源局
成文日期:
2021-01-26
名称:
遂府规-2021-002遂溪县人民政府关于印发遂溪县建设项目征地拆迁补偿安置方案的通知(遂府〔2021〕3号)
文号:
发布日期:
2021-02-25
主题词:
文件状态:
现行有效
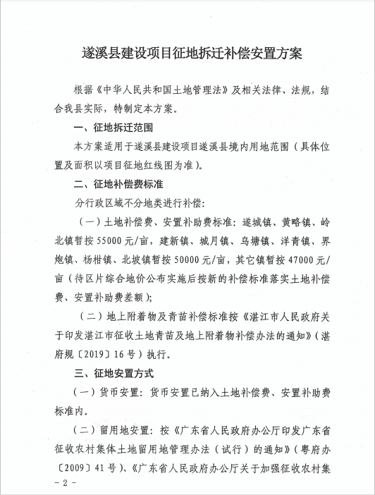
遂府规-2021-002遂溪县人民政府关于印发遂溪县建设项目征地拆迁补偿安置方案的通知(遂府〔2021〕3号)
发布日期:2021-02-25 浏览次数:
-
政策解读链接:
《遂溪县建设项目征地拆迁补偿安置方案》的政策解读
附件1:遂府规-2021-001遂溪县人民政府关于印发遂溪县建设项目征地拆迁补偿安置方案的通知(遂府〔2021〕3号).pdf