政府信息公开 规章库

湛江市遂溪县科工贸和信息化局政府信息公开

索引号: 11440823737576119W/2025-00021 分类:
发布机构: 湛江市遂溪县科工贸和信息化局 成文日期: 2025-03-14
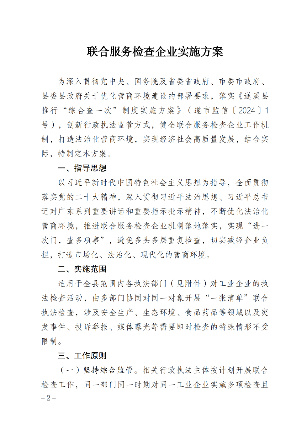
名称: 遂溪县人民政府办公室关于印发联合服务检查企业实施方案的通知
文号: 发布日期: 2025-03-14
主题词:
【打印】 【字体:    

遂溪县人民政府办公室关于印发联合服务检查企业实施方案的通知

发布日期:2025-03-14  浏览次数:-

已编辑图片

遂溪县人民政府办公室关于印发联合服务检查企业实施方案的通知_01.png遂溪县人民政府办公室关于印发联合服务检查企业实施方案的通知_02.png遂溪县人民政府办公室关于印发联合服务检查企业实施方案的通知_03.png遂溪县人民政府办公室关于印发联合服务检查企业实施方案的通知_04.png遂溪县人民政府办公室关于印发联合服务检查企业实施方案的通知_05.png遂溪县人民政府办公室关于印发联合服务检查企业实施方案的通知_06.png

遂溪县人民政府办公室关于印发联合服务检查企业实施方案的通知_07.png遂溪县人民政府办公室关于印发联合服务检查企业实施方案的通知_08.png遂溪县人民政府办公室关于印发联合服务检查企业实施方案的通知_09.png遂溪县人民政府办公室关于印发联合服务检查企业实施方案的通知_10.png遂溪县人民政府办公室关于印发联合服务检查企业实施方案的通知_11.png遂溪县人民政府办公室关于印发联合服务检查企业实施方案的通知_12.png遂溪县人民政府办公室关于印发联合服务检查企业实施方案的通知_13.png