湛江市遂溪县科工贸和信息化局
我的收藏
收藏
政府信息公开
搜索位置
标题
全文
排序方式
按时间
按相关度
规章
下载文字版
下载图片版
索引号:
11440823737576119W/2024-00028
分类:
发布机构:
湛江市遂溪县科工贸和信息化局
成文日期:
2024-04-30
名称:
遂溪县人民政府关于印发遂溪县科技创新奖励资助暂行办法的通知
文号:
发布日期:
2024-04-30
主题词:
文件状态:
现行有效
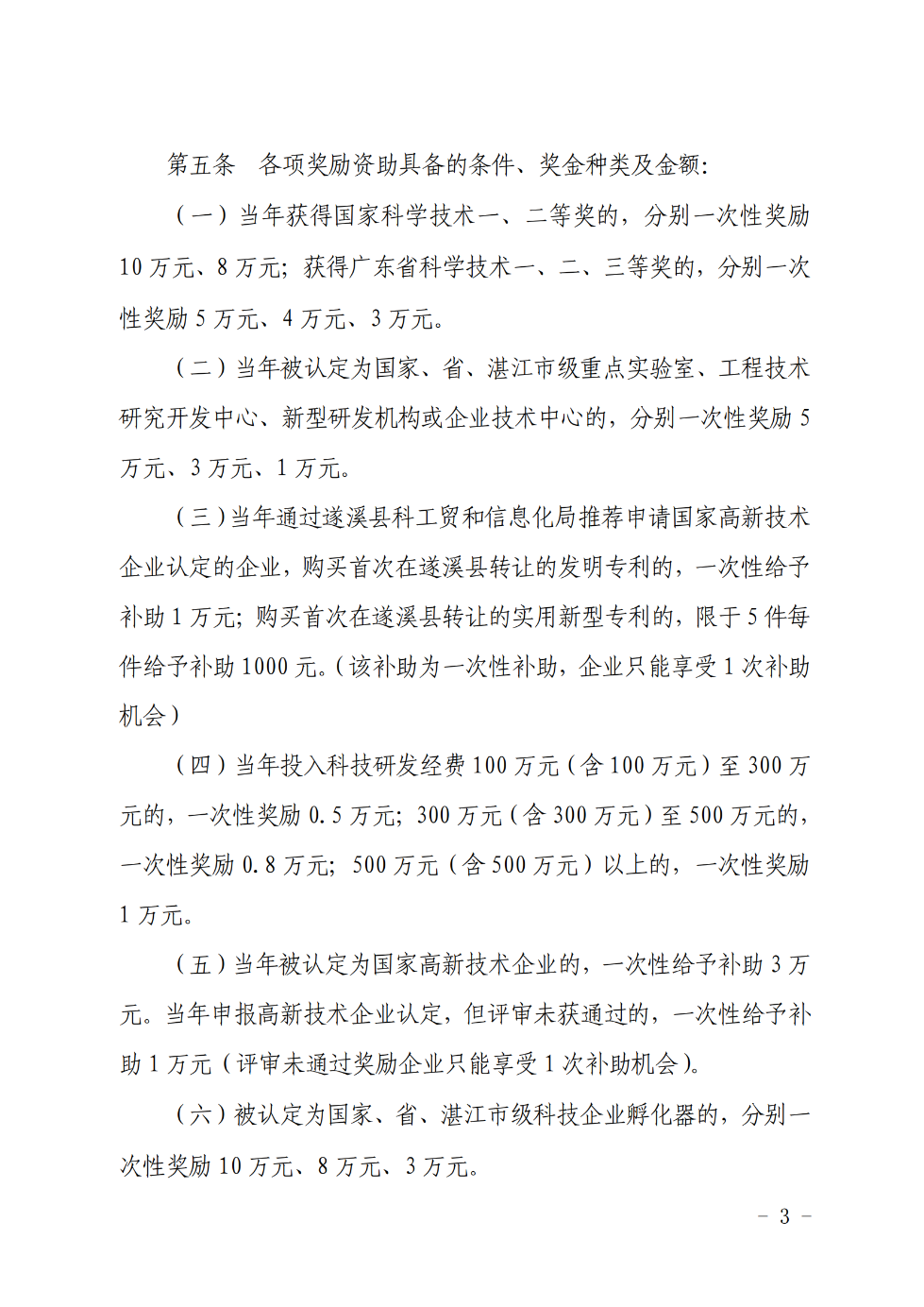
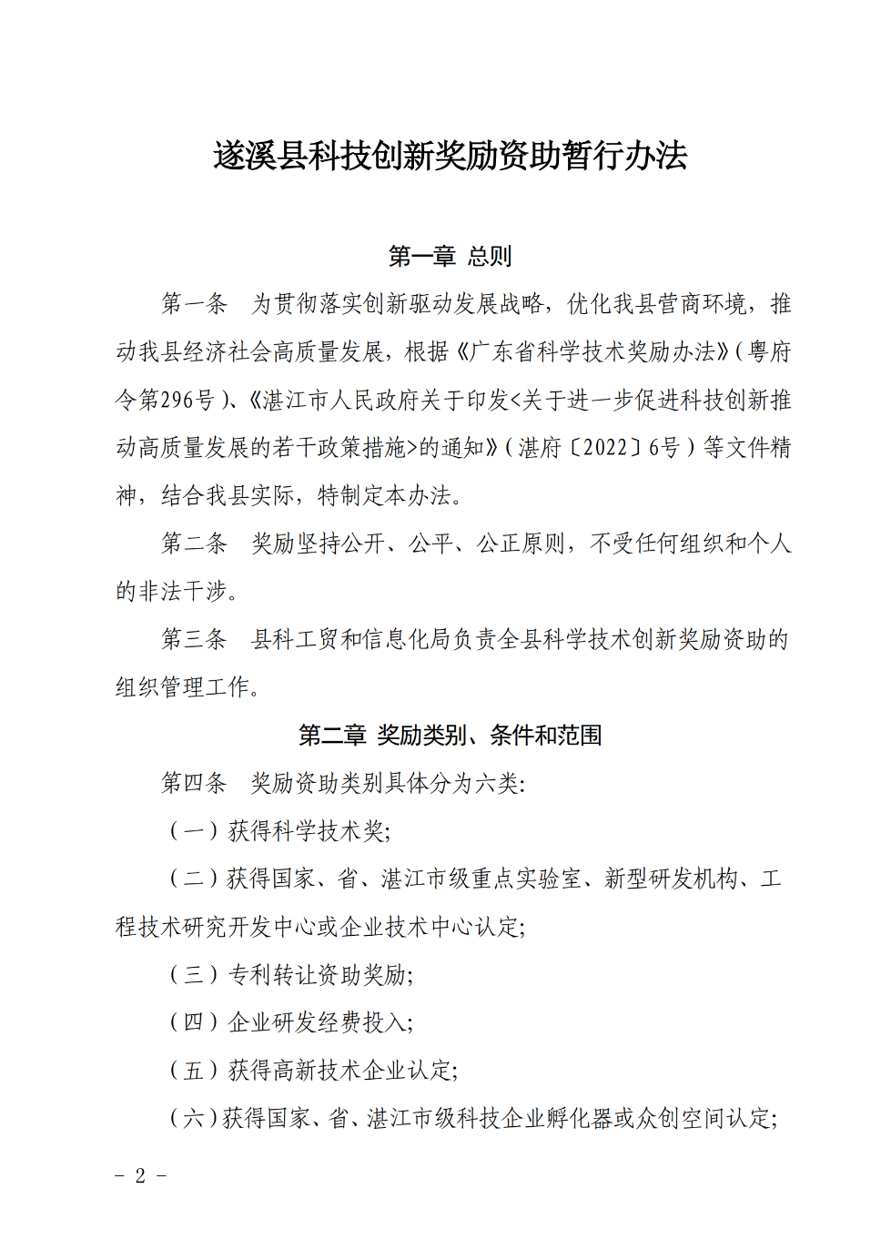
遂溪县人民政府关于印发遂溪县科技创新奖励资助暂行办法的通知
发布日期:2024-04-30 浏览次数:
-
政策解读:关于《遂溪县科技创新奖励资助暂行办法》的政策解读